เกี่ยวกับเรา
สหไทย เทอร์มินอล เติบโตอย่างแข็งแกร่ง
สหไทย เทอร์มินอล เป็นบริษัทเอกชน เริ่มเปิดดำเนินกิจการครั้งแรก ในปี พ.ศ. 2550 โดยบริษัทฯ มีพื้นที่ในการปฏิบัติการทั้งหมด 315,200 ตารางเมตร ประกอบด้วยพื้นที่ซ่อมบำรุงตู้คอนเทนเนอร์ สำนักงานศุลกากรภายในพื้นที่ท่าเรือ และมีเครื่องมือประจำท่าเรือสำหรับยกขนสินค้าอย่างครบวงจร พร้อมบุคลากรที่มีทักษะและความเชี่ยวชาญ สหไทย เทอร์มินอล ตั้งอยู่บริเวณริมแม่น้ำเจ้าพระยา ให้บริการลูกค้าอย่างครบวงจร คุณสามารถวางใจได้ว่า เรามีโซลูชั่นที่ครอบคลุมและมีบริการเสริมพร้อมตอบสนองทุกความต้องการ ทุกบริการของเราได้รับการรับรองด้วยมาตรฐานระดับโลก ขณะเดียวกัน เราสามารถให้บริการได้อย่างยืดหยุ่น ซึ่งผู้ปฏิบัติการท่าเทียบเรืออิสระเท่านั้นที่สามารถเสนอบริการเหล่านี้ได้
ความสำเร็จของเรา
นับตั้งแต่ปี พ.ศ. 2551 สหไทย เทอร์มินอล ได้ลงทุนและวางรากฐานที่แข็งแกร่งอย่างต่อเนื่อง โดยมีความสำเร็จในการดำเนินงานเด่นๆ ดังนี้
2551
ก่อตั้งท่าเทียบเรือแม่น้ำสหไทย
2556
เปลี่ยนชื่อเป็น ‘สหไทย เทอร์มินอล’
2558
ขยายท่าเทียบเรือใหม่ ร่วมกับ MOL ให้บริการภายใต้ชื่อ ‘Bangkok Barge Terminal’ หรือ BBT
2559-2560
เปิดให้บริการขนส่งตู้สินค้าทางน้ำโดยใช้เรือขนส่งสินค้าชายฝั่ง ด้วยบริการของ Bangkok Barge Service
2560 – 2562

– สร้าง Depot แห่งใหม่
– ลานเก็บตู้คอนเทนเนอร์
– คลังสินค้าปลอดภาษี
– ตั้งบริษัทร่วมทุนเพื่อลงทุนใน 2 โครงการ
(ท่าเรือขนส่งสินค้าระหว่างประเทศ / ศุนย์กระจายสินค้า)
2568
เราจะเป็นผู้นำในการให้บริการโลจิสติกส์แบบครบวงจรและยั่งยืน โดยมุ่งเน้นไปในกลุ่มบริการท่าเทียบเรือ บริการขนส่งทางเรือและทางรถ บริการคลังสินค้าและศูนย์กระจายสินค้า และบริการเสริมอื่นๆที่สร้างมูลค่าเพิ่มให้กับลูกค้าของเรา
โครงสร้างกลุ่มบริษัท

โครงสร้างองค์กร
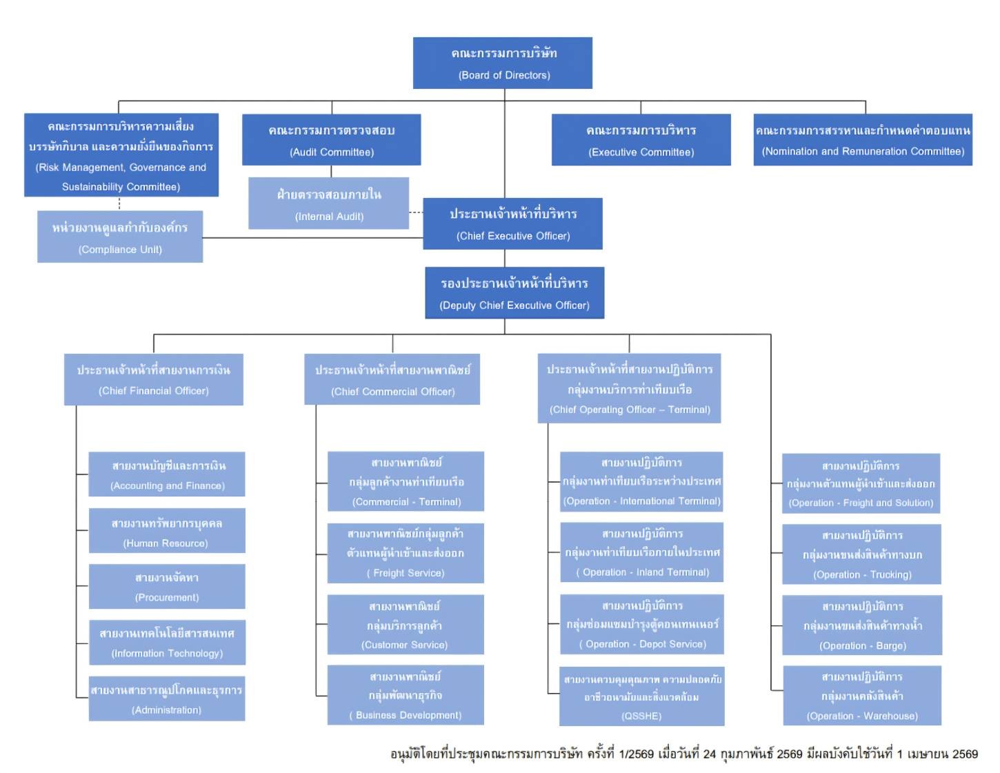
แผนภาพด้านล่างแสดงให้เห็นถึงโครงสร้างองค์กรของเรา ณ วันที่ 1 เมษายน 2569 คณะกรรมการของบริษัท สหไทย เทอร์มินอล จำกัด (มหาชน) ประกอบด้วย คณะกรรมการบริหารความเสี่ยง บรรษัทภิบาล และความยั่งยืนของกิจการ คณะกรรมการตรวจสอบ คณะกรรมการบริหาร และคณะกรรมการสรรหาและพิจารณาค่าตอบแทน
คณะกรรมการ ประกอบด้วย

คุณยุทธ วรฉัตรธาร
ประธานกรรมการ กรรมการอิสระ
กรรมการตรวจสอบ
กรรมการสรรหาและกำหนดค่าตอบแทน
ประธานกรรมการบริหารความเสี่ยง บรรษัทภิบาล และความยั่งยืนของกิจการ

ดร.วิทิต ลีนุตพงษ์
กรรมการอิสระ
กรรมการตรวจสอบ
ประธานกรรมการสรรหาและกำหนดค่าตอบแทน

คุณวิไล ฉัททันต์รัศมี
กรรมการอิสระ
ประธานกรรมการตรวจสอบ
กรรมการสรรหาและกำหนดค่าตอบแทน
กรรมการบริหารความเสี่ยง บรรษัทภิบาล และความยั่งยืนของกิจการ

คุณวิจิตร รัตนศิริวิไล
กรรมการ
กรรมการสรรหาและกำหนดค่าตอบแทน
ประธานกรรมการบริหาร

คุณสุชิน รัตนศิริวิไล
กรรมการ
กรรมการบริหาร

คุณอังกูร ศรีสุนทร
กรรมการ
กรรมการบริหาร

คุณไชยรัตน์ จงยั่งยืนวงศ์
กรรมการ
กรรมการบริหาร

คุณเสาวคุณ ครุจิตร
กรรมการ
กรรมการสรรหาและกำหนดค่าตอบแทน
กรรมการบริหาร
ประธานเจ้าหน้าที่บริหาร

คุณบัญชัย ครุจิตร
กรรมการ
กรรมการบริหารความเสี่ยง บรรษัทภิบาล และความยั่งยืนของกิจการ
กรรมการบริหาร
รองประธานเจ้าหน้าที่บริหาร
เลขานุการบริษัท
หมายเหตุ
1. ไม่มีกรรมการอิสระในคณะกรรมการที่ดำรงตำแหน่ง กรรมการมาเกิน 9 ปี
2. ไม่มีกรรมการหรือผู้บริหารระดับสูงของบริษัทเคยเป็นพนักงานหรือหุ้นส่วนของบริษัทสอบบัญชีภายนอกที่บริษัทฯใช้บริการอยู่ในช่วง 2 ปีที่ผ่านมา
3.ไม่มีกรรมการอิสระที่ดำรงตำแหน่งเป็นกรรมการในบริษัทจดทะเบียนมากกว่า 5 แห่ง
คณะผู้บริหาร
สหไทย เทอร์มินอลให้ความสำคัญกับการสื่อสารภายในองค์กรเป็นอย่างยิ่ง เราให้ความสำคัญกับบุคลากรในทุกระดับและส่งเสริมให้ทุกฝ่ายสื่อสารและปฏิบัติงานร่วมกันอย่างราบรื่น โดยบุคลากรในระดับหัวหน้างานปฏิบัติงานจะร่วมงานกับบุคลากรที่ตนดูแลอย่างใกล้ชิด นับตั้งแต่การขายไปจนถึงการฝึกฝนทักษะ เราให้ความสำคัญกับความเท่าเทียมภายในองค์กรเป็นอย่างมาก เพื่อให้มั่นใจว่า บุคลากรของเราทุกคนมีความเข้าใจและตระหนักถึงคุณค่าที่ทุกคนมีต่อองค์กร และเพื่อให้วางใจได้ว่า บุคลากรทุกคนมีเป้าหมายเดียวกัน นั่นคือ การปฏิบัติงานและให้บริการที่ตรงตามความต้องการของลูกค้ามากที่สุด

ประธานเจ้าหน้าที่บริหาร
รักษาการประธานเจ้าหน้าที่ฝ่ายปฏิบัติการกลุ่มงานบริการขนส่ง และคลังสินค้า

รองประธานเจ้าหน้าที่บริหาร
รักษาการประธานเจ้าหน้าที่ฝ่ายบริหารจัดการ และเลขานุการบริษัท

ประธานเจ้าหน้าที่ฝ่ายปฏิบัติการกลุ่มงานบริการท่าเทียบเรือ

ประธานเจ้าหน้าที่ฝ่ายพาณิชย์

ประธานเจ้าหน้าที่ฝ่ายการเงิน

ผู้จัดการอาวุโสฝ่ายบัญชี
หมายเหตุ : ไม่มีกรรมการที่เป็นผู้บริหารที่ไปดำรงตำแหน่งกรรมการในบริษัทจดทะเบียนอื่นที่อยู่นอกกลุ่มธุรกิจมากกว่า 2 แห่ง
คณะอนุกรรมการ
สหไทย เทอร์มินอล ได้ประสานงานกับคณะกรรมการและปฏิบัติงานร่วมกัน เพื่อให้มั่นใจว่า แนวทางปฏิบัติงานของเราตรงตามหลักการปฏิบัติงานที่ดีและถูกต้อง
คณะกรรมการตรวจสอบ
คณะกรรมการตรวจสอบของเรา มีความรับผิดชอบและดูแลการปฏิบัติงานของคณะกรรมการบริหารภายในบริษัทเรา ซึ่งดูแลภาคส่วนด้านรายงานและข้อมูลทางการเงิน
สมาชิกของคณะกรรมการตรวจสอบมีดังนี้
คุณวิไล¹ ฉัททันต์รัศมี ตำแหน่งประธานกรรมการตรวจสอบ
คุณยุทธ วรฉัตรธาร ตำแหน่งกรรมการตรวจสอบ
ดร.วิทิต ลีนุตพงษ์ ตำแหน่งกรรมการตรวจสอบ
พร้อมกันนี้บริษัทฯ ได้จัดตั้งสำนักงานตรวจสอบภายในเพื่อขึ้นตรงกับคณะกรรมการตรวจสอบ และมีการว่าจ้างหน่วยงานภายนอก ได้แก่ บริษัท ตรวจสอบภายในธรรมนิติ จำกัด เป็นผู้ตรวจสอบภายใน
หมายเหตุ
1. เป็นกรรมการผู้มีความรู้และประสบการณ์ด้านบัญชี
2. บริษัทฯได้มีการพิจารณาคุณสมบัติกรรมการอิสระและกรรมการตรวจสอบ ตามนิยามของคณะกรรมการกำกับหลักทรัพย์และตลาดหลักทรัพย์ คลิกที่นี่
คณะกรรมการบริหาร
คณะกรรมการบริหารของเรา มีหน้าที่ผลักดันให้ สหไทย เทอร์มินอล ปฏิบัติงานให้ตรงตามนโยบายและทิศทางที่กำหนด โดยคณะผู้บริหารระดับสูงของเรามีสมาชิกดังนี้
คุณวิจิตร รัตนศิริวิไล ตำแหน่งประธานกรรมการบริหาร
คุณไชยรัตน์ จงยั่งยืนวงศ์ ตำแหน่งกรรมการบริหาร
คุณสุชิน รัตนศิริวิไล ตำแหน่งกรรมการบริหาร
คุณอังกูร ศรีสุนทร ตำแหน่งกรรมการบริหาร
คุณเสาวคุณ ครุจิตร ตำแหน่งกรรมการบริหาร
คุณบัญชัย ครุจิตร ตำแหน่งกรรมการบริหาร
คณะกรรมการสรรหาและกำหนดค่าตอบแทน
สหไทย เทอร์มินอล ได้จัดตั้งคณะกรรมการสรรหาและกำหนดค่าตอบแทน โดยมีสมาชิกที่มีความรับผิดชอบและมีความสามารถ ตามกฎระเบียบที่กำหนด โดยคณะกรรมการสรรหาและกำหนดค่าตอบแทนของเราประกอบด้วย
ดร.วิทิต ลีนุตพงษ์ ตำแหน่งประธานกรรมการสรรหาและกำหนดค่าตอบแทน
คุณยุทธ วรฉัตรธาร ตำแหน่งกรรมการสรรหาและกำหนดค่าตอบแทน
คุณวิไล ฉัททันต์รัศมี ตำแหน่งกรรมการสรรหาและกำหนดค่าตอบแทน
คุณวิจิตร รัตนศิริวิไล ตำแหน่งกรรมการสรรหาและกำหนดค่าตอบแทน
คุณเสาวคุณ ครุจิตร ตำแหน่งกรรมการสรรหาและกำหนดค่าตอบแทน
คณะกรรมการบริหารความเสี่ยงองค์กร
บริษัทฯมีการแต่งตั้งคณะกรรมการบริหารความเสี่ยง บรรษัทภิบาล และความยั่งยืนของกิจการ ขึ้นเพื่อดูแลและบริหารความเสี่ยงในองค์กร เพื่อให้อยู่ในระดับที่เหมาะสม โดยมีคณะกรรมการ 3 ท่าน ดังนี้
- คุณยุทธ วรฉัตรธาร ตำแหน่งประธานคณะกรรมการบริหารความเสี่ยง บรรษัทภิบาล และความยั่งยืนของกิจการ
- คุณวิไล ฉัททันต์รัศมี ตำแหน่งกรรมการบริหารความเสี่ยง บรรษัทภิบาล และความยั่งยืนของกิจการ
- คุณบัญชัย ครุจิตร ตำแหน่งกรรมการบริหารความเสี่ยง บรรษัทภิบาล และความยั่งยืนของกิจการ

